Ответы
Ответ дал:
37
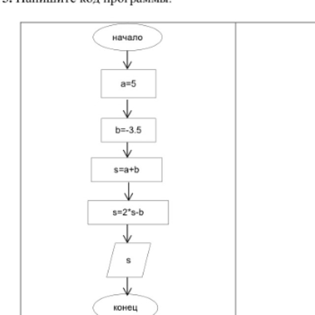
Program Название программы;
var
a,b,s:real;
begin
a:=5;
b:=-3.5;
s:= a + b ;
s:=2*s-b;
writeln(s);
end.
var
a,b,s:real;
begin
a:=5;
b:=-3.5;
s:= a + b ;
s:=2*s-b;
writeln(s);
end.
М4sk1t:
Это же Packal?
да
Вас заинтересует
2 года назад
2 года назад
3 года назад
3 года назад
9 лет назад
9 лет назад