Ответы
Ответ дал:
9
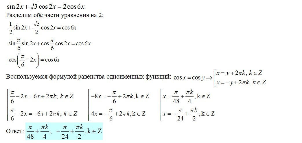
Решение смотри ниже.
Приложения:

Donaticher:
Спасибо тебе :)
Вас заинтересует
1 год назад
1 год назад
2 года назад
2 года назад
3 года назад
3 года назад
8 лет назад