Помогите по Теореме Виета.
А объяснение, как это решать,на других фотках(Там показывается"Каким боком здесь Теорема Виета")
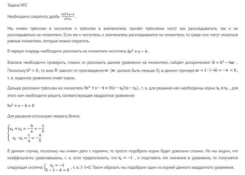
Приложения:



Ответы
Ответ дал:
2
Если что-то непонятно-обращайся)
Приложения:

Аноним:
Ого!)
Вас заинтересует
1 год назад
1 год назад
2 года назад
3 года назад
8 лет назад
8 лет назад