Определить какой из рядов сходится и указать тип сходимости.
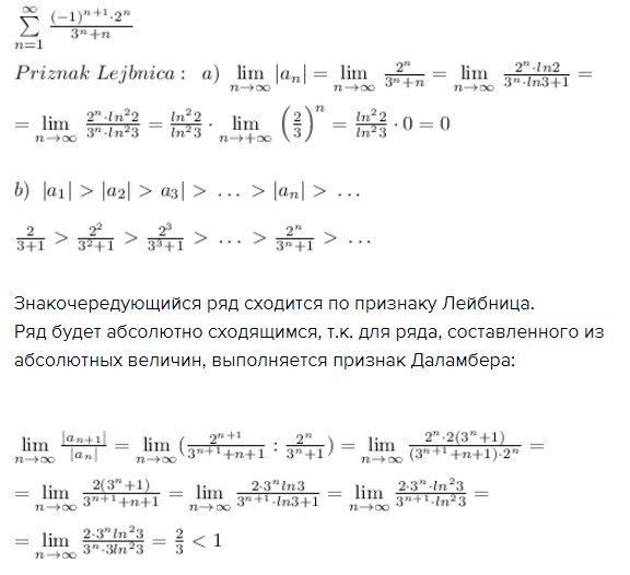
1) (-1)^n+1*2^n/3^n+n
2) (-1)^n*n^n/n^4+3n^2+1
Помогите, пожалуйста.
Приложения:
Ответы
Ответ дал:
0
..............................................................................................................................
Приложения:
Вас заинтересует
2 года назад
2 года назад
3 года назад
3 года назад
9 лет назад
10 лет назад
10 лет назад