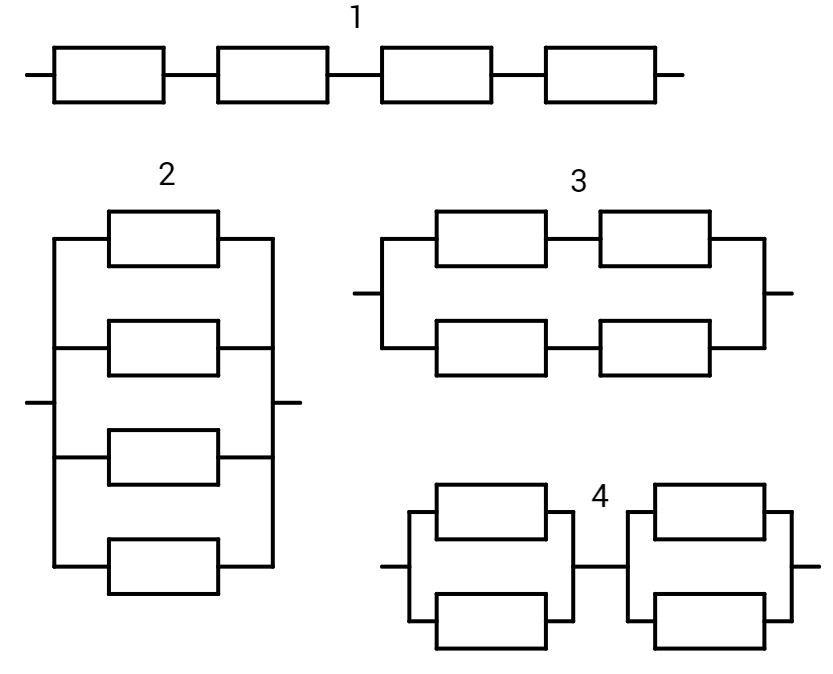
На рисунке показаны различные способы соединения четырёх одинаковых резисторов, сопротивление каждого из которых равно R=2 Ом. На каком рисунке (рисунках) показан способ (способы) соединения, при котором общее сопротивление участка цепи равно R=2 Ом?
Приложения:

Ответы
Ответ дал:
0
На 3 и 4
===========================
===========================
Вас заинтересует
2 года назад
3 года назад
3 года назад
9 лет назад
9 лет назад
9 лет назад