Ответы
Ответ дал:
0
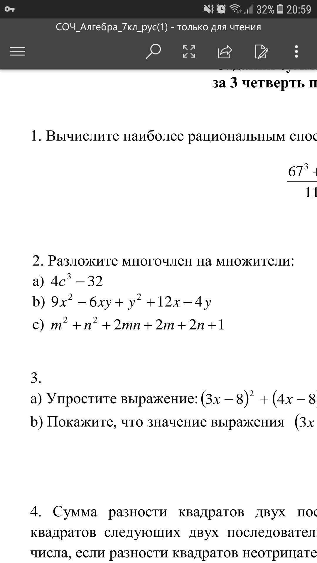
a) 4(c^3-8)=4(c-2)(c^2+2c+4)
b)(3x-y)^2+4(3x-y)=(3x-y)(3x-y)+4(3x-y)=(3x-y)(4+3x-y)
c) (m+n)^2+2(m+n)+1=(m+n)(m+n)+2(m+n)+1=(m+n)(m+n+2)+1
b)(3x-y)^2+4(3x-y)=(3x-y)(3x-y)+4(3x-y)=(3x-y)(4+3x-y)
c) (m+n)^2+2(m+n)+1=(m+n)(m+n)+2(m+n)+1=(m+n)(m+n+2)+1
Ответ дал:
0
Спасибо большое
Ответ дал:
0
пж
Вас заинтересует
2 года назад
2 года назад
3 года назад
3 года назад
10 лет назад