Ответы
Ответ дал:
0
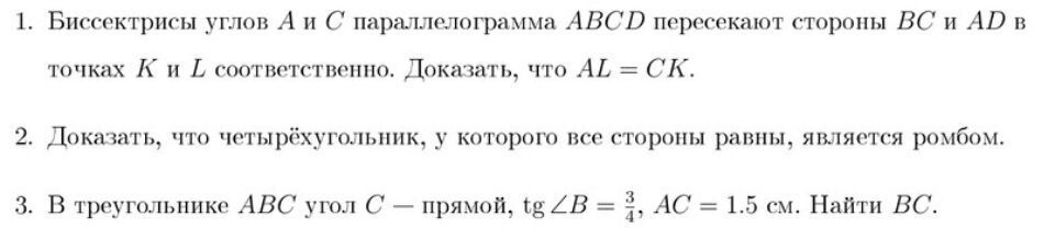
Треугольники LDC И KBA равны, т.к.:
1)по свойству параллелограмма угол ABC=углу ADC.
2) угол BAD=углу BCD, значит и угол BAK=углу LCD.
3)По свойству параллелограмма
AB=CD.
Следовательно треугольники LDC и KBA равны по второму признаку равенства треугольников.
А так как прилежащие стороны равных треугольников равны, то BK=LD. Значит, если BC=AD, то и KC=AL. ч.т.д.
Задание 3.
Тангенс угла B= AC/CB=3/4. Значит:
BC=(4×1,5)/3=2см.
Ответ :2см.
1)по свойству параллелограмма угол ABC=углу ADC.
2) угол BAD=углу BCD, значит и угол BAK=углу LCD.
3)По свойству параллелограмма
AB=CD.
Следовательно треугольники LDC и KBA равны по второму признаку равенства треугольников.
А так как прилежащие стороны равных треугольников равны, то BK=LD. Значит, если BC=AD, то и KC=AL. ч.т.д.
Задание 3.
Тангенс угла B= AC/CB=3/4. Значит:
BC=(4×1,5)/3=2см.
Ответ :2см.
Ответ дал:
0
спасибо
Ответ дал:
0
Не за что)
Вас заинтересует
3 года назад
3 года назад
9 лет назад
9 лет назад
10 лет назад