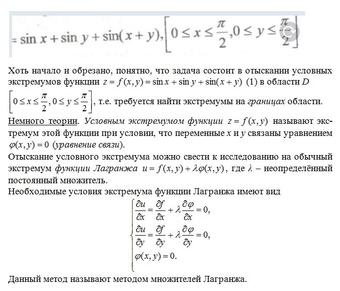
Найдите условные экстремумы функции. (задание закрепила сверху) Даю 100 баллов) решите плизз❤️
Приложения:

Ответы
Ответ дал:
0
Решение в трёх приложениях.
Приложения:



Вас заинтересует
2 года назад
2 года назад
3 года назад
9 лет назад
9 лет назад