Ответы
Ответ дал:
0
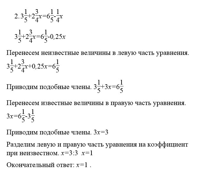
Решения в прикрепленных файлах
Приложения:


Вас заинтересует
2 года назад
3 года назад
10 лет назад