Ответы
Ответ дал:
0
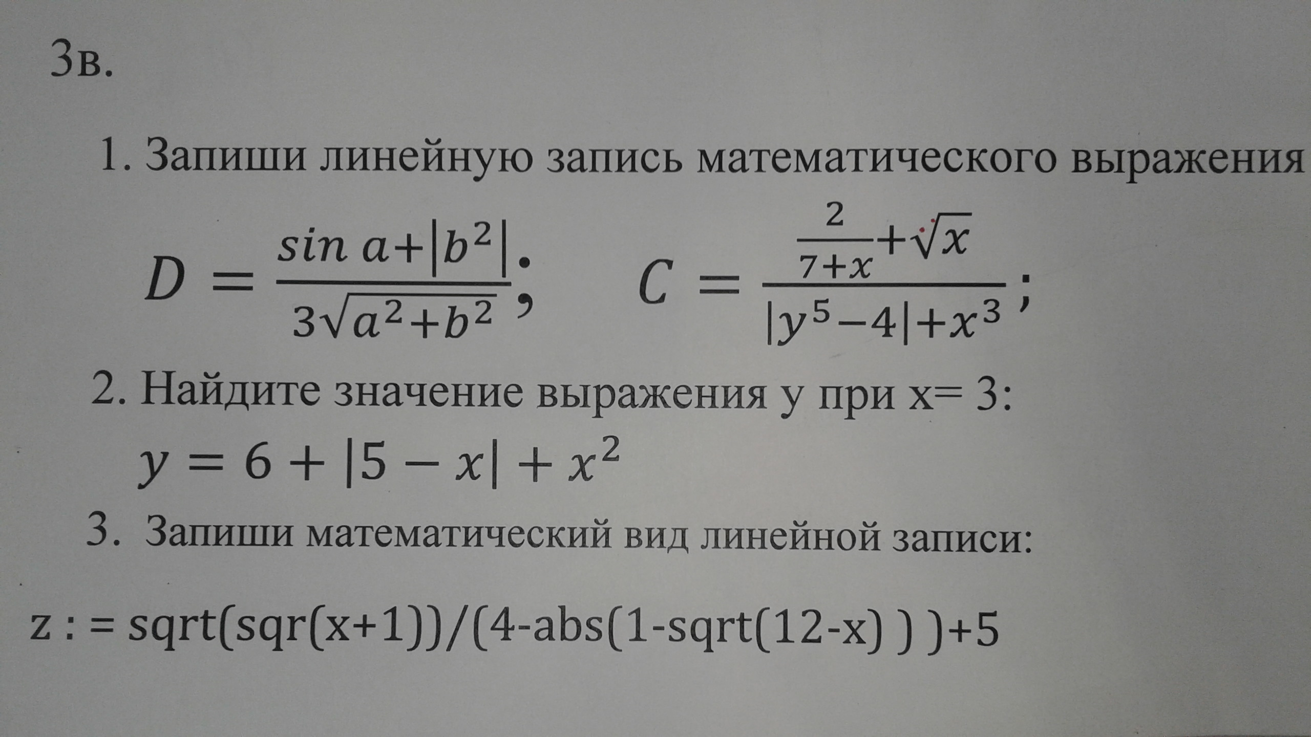
1. D:= (sin(a)+abs(sqr(b)))/(3*sqrt(sqr(a)+sqr(b));
C:= (2/(7+x)+sqrt(x))/(abs(exp(5*LN(y)))+exp(3*LN(x)));
2
y=6+|5-x|+x*x = 17 (x=3);
3
Z=√(x+1)²/(4-|1-√(12-x)|) +5.
C:= (2/(7+x)+sqrt(x))/(abs(exp(5*LN(y)))+exp(3*LN(x)));
2
y=6+|5-x|+x*x = 17 (x=3);
3
Z=√(x+1)²/(4-|1-√(12-x)|) +5.
Вас заинтересует
2 года назад
2 года назад
2 года назад
3 года назад
9 лет назад