Ответы
Ответ дал:
0
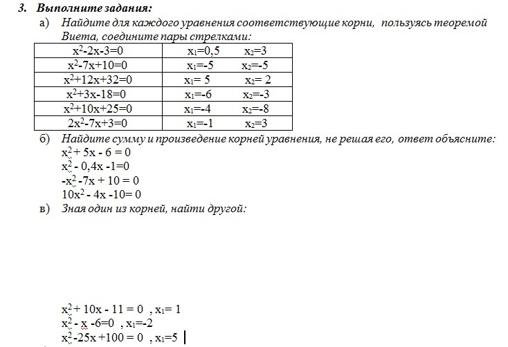
3.а) х²-2х-3=0 х1=-1,х2=3
х²-7х+10=0 х1=5 х2=2
х²+12х+32=0 х1=-4 х2=-8
х²+3х-18=0 х1=-6 х2=3 (я правда не понимаю почему нет такого ответа)
х²+10х+25=0 х1=-5 х2=-5
2х²-7х+3=0 х1=0,5 х2=3
б) х²+5х-6 х1+х2=-b=7 х1*х2=с=-6
х²-0,4х-1=0 х1+х2=-b=0,4 х1*х2=с=-1
-x²-7x+10=0 х1+х2=-b=-7 х1*х2=с=-10 (тут можно объяснить знаки в сумме и произведении тем, что уровнение с знаком(-) спереди и знаки меняются)
10х²-4х-10=0, х1+х2=0,4 х1*х2=с=-1
Все эти суммы и произведения можно объяснить т Виета, но последние поскольку имеем перед х² чесло 10 мы делим на 10 будто то сумма или произведение.
в) х2+10х-11, х1=1 х2+х1=-10 х2=-10-1=-11 проверка х1*х2=-11*1=-11 (то есть равно с)
х²-х-6=0, х1=-2 х2*х1=-6 х2=-6÷-2=3 проверка х1+х2=3+(-2)=1 (тоесть равно -b)
х²-25х+100=0, х1=5 х2*х1=100 х2=100÷5=20 проверка х1+х2=5+20=25 (то есть равно -b)
х²-7х+10=0 х1=5 х2=2
х²+12х+32=0 х1=-4 х2=-8
х²+3х-18=0 х1=-6 х2=3 (я правда не понимаю почему нет такого ответа)
х²+10х+25=0 х1=-5 х2=-5
2х²-7х+3=0 х1=0,5 х2=3
б) х²+5х-6 х1+х2=-b=7 х1*х2=с=-6
х²-0,4х-1=0 х1+х2=-b=0,4 х1*х2=с=-1
-x²-7x+10=0 х1+х2=-b=-7 х1*х2=с=-10 (тут можно объяснить знаки в сумме и произведении тем, что уровнение с знаком(-) спереди и знаки меняются)
10х²-4х-10=0, х1+х2=0,4 х1*х2=с=-1
Все эти суммы и произведения можно объяснить т Виета, но последние поскольку имеем перед х² чесло 10 мы делим на 10 будто то сумма или произведение.
в) х2+10х-11, х1=1 х2+х1=-10 х2=-10-1=-11 проверка х1*х2=-11*1=-11 (то есть равно с)
х²-х-6=0, х1=-2 х2*х1=-6 х2=-6÷-2=3 проверка х1+х2=3+(-2)=1 (тоесть равно -b)
х²-25х+100=0, х1=5 х2*х1=100 х2=100÷5=20 проверка х1+х2=5+20=25 (то есть равно -b)
Вас заинтересует
2 года назад
2 года назад
3 года назад
3 года назад
10 лет назад