Ответы
Ответ дал:
0
В комментарии правильно написали. Третье уравнение есть линейная комбинация двух первых. Поэтому я его писать не буду.
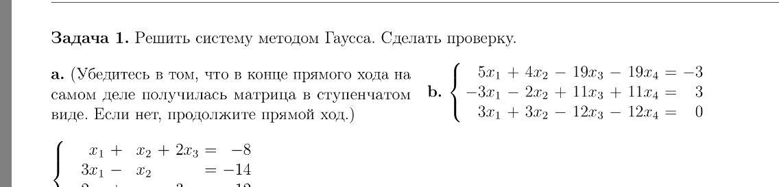
5x1+4x2-19x3-19x4=-3
-3x1-2x2+11x3+11x4=3
Умножим 1 ур. на 3, а 2 ур. на 5 и сложим их.
5x1+4x2-19x3-19x4=-3
15x1+12x2-57x3-57x4-15x1-10x2+55x3+55x4=-9+15
Приводим подобные во 2 ур.
5x1+4x2-19x3-19x4=-3
0x1+2x2-2x3-2x4=6
2 ур. делим на 2
5x1+4x2-19x3-19x4=-3
0x1+x2-x3-x4=3
Так как у нас два уравнения с 4 неизвестными, то два неизвестных будут свободными.
x3=(-oo;+oo); x4=(-oo;+oo)
x2=3+x3+x4
x1=(-3+19x3+19x4-4x2)/5=(-3+19x3+19x4-12-4x3-4x4)/5=
=(-15+15x3+15x4)/5=-3+3x3+3x4
5x1+4x2-19x3-19x4=-3
-3x1-2x2+11x3+11x4=3
Умножим 1 ур. на 3, а 2 ур. на 5 и сложим их.
5x1+4x2-19x3-19x4=-3
15x1+12x2-57x3-57x4-15x1-10x2+55x3+55x4=-9+15
Приводим подобные во 2 ур.
5x1+4x2-19x3-19x4=-3
0x1+2x2-2x3-2x4=6
2 ур. делим на 2
5x1+4x2-19x3-19x4=-3
0x1+x2-x3-x4=3
Так как у нас два уравнения с 4 неизвестными, то два неизвестных будут свободными.
x3=(-oo;+oo); x4=(-oo;+oo)
x2=3+x3+x4
x1=(-3+19x3+19x4-4x2)/5=(-3+19x3+19x4-12-4x3-4x4)/5=
=(-15+15x3+15x4)/5=-3+3x3+3x4
Вас заинтересует
3 года назад
3 года назад
9 лет назад
10 лет назад