• Предмет: Алгебра
  • Автор: Аноним
  • Вопрос задан 9 лет назад

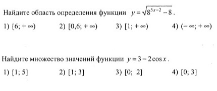
Задания во вложении.(нужно решение не только ответ.)

Приложения:

Ответы

Ответ дал: NNNLLL54
0
1); ; y=sqrt{8^{5x-2}-8}\\OOF:; ; 8^{5x-2}-8 geq 0; ,; ; ; 8^{5x-2} geq 8; ,\\5x-2 geq 1; ,; ; x geq frac{3}{5}; ,; ; ; x geq 0,6\\xin [, 0,6, ;, +infty )\\2); ; y=3-2cosx\\-1 leq cosx leq 1\-2 leq -2cosx leq 2\1 leq 3-2cosx leq 5\\xin [, 1;5, ]
Вас заинтересует