• Предмет: Алгебра
  • Автор: DEVUS
  • Вопрос задан 8 лет назад

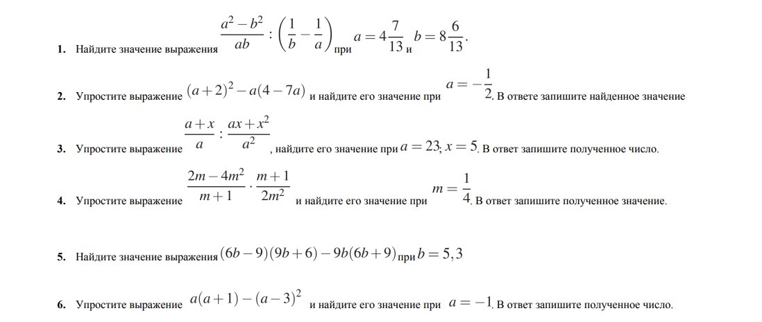
Пожалуйста, все номера, умоляю, до 30.03!!!!!1

Приложения:

Ответы

Ответ дал: Miroslava227
0
Решение на фотографии
Приложения:
Ответ дал: DEVUS
0
СПАСИБО, БОЛЬШОЕ, ВЫ ОЧЕНЬ ПОМОГЛИ!
Вас заинтересует