1. Написать программу и составить к программе блок-схему. Составить программу вывода на экран числа, вводимого с клавиатуры. Выводимому числу должно предшествовать сообщение «Вы ввели число». 2. Написать программу и составить к программе блок-схему. Дано натуральное число. Верно ли, что оно заканчивается нечётной цифрой. 3. Написать программу и составить к программе блок-схему. Составить программу вывода на экран «столбиком» четыре любых чисел. 4. Написать программу и составить к программе блок-схему. Дано трёхзначное число. Определить, равен ли квадрат этого числа сумме кубов его цифр. 5. Написать программу и составить к программе блок-схему. Вычисления значения функции y=sin((3,2+sqrt(1+x))/abc(5x))
Ответы
Ответ дал:
0
Язык C++.
1. #include <iostream>
using namespace std;
int main() {
int i;
cout <<"Введите число: " << endl;
cin >> i;
cout << "Вы ввели число: " << i << endl;
}
2. #include <iostream>
using namespace std;
int main (){
int i;
cout << "Vvod" << endl;
cin >> i;
i %= 10;
if(i %2 != 0)
cout << "Нечетная" << endl;
else
cout << "Четная" << endl;
}
3. #include<iostream>
using namespace std;
int main (){
for(int k = 0; k<4; k++){
cout << "random number = " << rand() << endl;
}
}
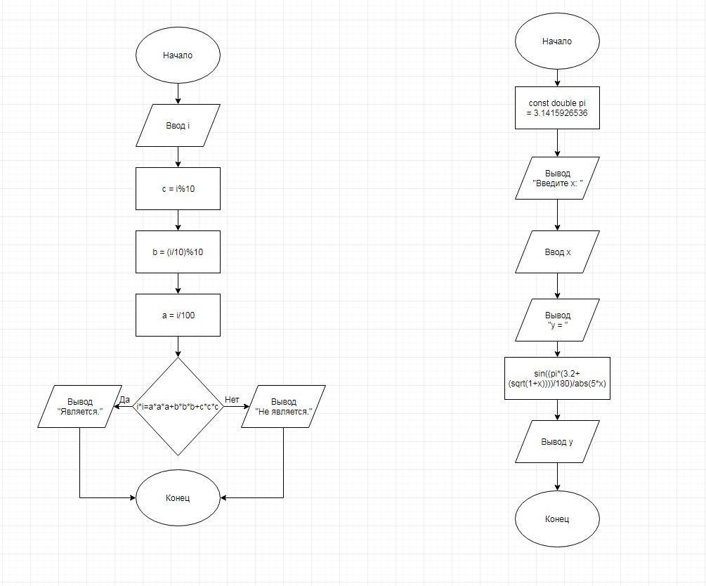
4. #include <iostream>
using namespace std;
int main(){
int i,a,b,c;
cin >> i;
c = i%10;
b =(i/10)%10;
a = i/100;
if(i*i==a*a*a+b*b*b+c*c*c)
cout<<"Является."<<endl;
else
cout<<"Не является."<<endl;
}
5. #include <iostream>
#include <cmath>
const double pi = 3.1415926536;
using namespace std;
int main(){
float x = 0; cout << "Введите x: " << endl;
cin >> x;
cout << "y = " << sin((pi*(3.2+(sqrt(1+x))))/180)/abs(5*x) << endl;
}
Добавляем "pi" и делим на 180, чтобы "sin" был в градусах.
Блок-схемы смотри во вложении.
1. #include <iostream>
using namespace std;
int main() {
int i;
cout <<"Введите число: " << endl;
cin >> i;
cout << "Вы ввели число: " << i << endl;
}
2. #include <iostream>
using namespace std;
int main (){
int i;
cout << "Vvod" << endl;
cin >> i;
i %= 10;
if(i %2 != 0)
cout << "Нечетная" << endl;
else
cout << "Четная" << endl;
}
3. #include<iostream>
using namespace std;
int main (){
for(int k = 0; k<4; k++){
cout << "random number = " << rand() << endl;
}
}
4. #include <iostream>
using namespace std;
int main(){
int i,a,b,c;
cin >> i;
c = i%10;
b =(i/10)%10;
a = i/100;
if(i*i==a*a*a+b*b*b+c*c*c)
cout<<"Является."<<endl;
else
cout<<"Не является."<<endl;
}
5. #include <iostream>
#include <cmath>
const double pi = 3.1415926536;
using namespace std;
int main(){
float x = 0; cout << "Введите x: " << endl;
cin >> x;
cout << "y = " << sin((pi*(3.2+(sqrt(1+x))))/180)/abs(5*x) << endl;
}
Добавляем "pi" и делим на 180, чтобы "sin" был в градусах.
Блок-схемы смотри во вложении.
Приложения:
Ответ дал:
0
Спасибо тебе, конешно, но лучше бы в паскале.
Ответ дал:
0
Предпочитаемый язык программирования всегда указывается в задании. Если ничего нет - считай, что язык любой. Если нужно решение на Паскале - ждите пока кто-нибудь другой ответит, сама на нем не пишу.
Вас заинтересует
2 года назад
3 года назад
3 года назад
9 лет назад
9 лет назад