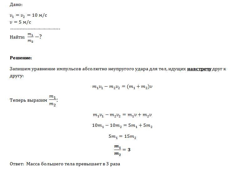
два тела разных масс движутся навстречу друг другу с одинаковыми скоростями 10 м/с. после абсолютно неупругого удара скорость их движения оказалась 5 м/c. во сколько раз масса большего тела превышает массу меньшего?
Ответы
Ответ дал:
0
Решение во вложении:
Приложения:

Вас заинтересует
2 года назад
2 года назад
3 года назад
3 года назад
9 лет назад
9 лет назад
9 лет назад