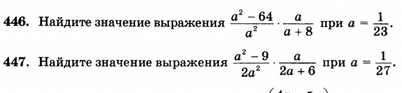
помогите, пожалуйста, решить номера 444 и 446. ПРОШУ СДЕЛАТЬ С РЕШЕНИЕМ, А НЕ ПРОСТО НАПИСАТЬ ОТВЕТ!!!!! Должно быть решение обязательно
Приложения:


Ответы
Ответ дал:
0
Второе аккуратно смотри. Но оба вроде правильно
Приложения:

Ответ дал:
0
Спасибо ОГРОМНОЕ. я думала мне уже никто не поможет. Спасибо спасибо спасибооо!!!
Ответ дал:
0
Да не торопись благодарить, я не уверен, что посчитал правильно, максимум, что я правильно сделал это дробь упростил
Ответ дал:
0
нет, всё правильно решено, у меня ответы есть). просто я совсем забыла про такую вещь, как вынесение общего множителя за скобки, и голову ломала, а Вы мне очень помогли
Вас заинтересует
2 года назад
3 года назад
9 лет назад
9 лет назад
9 лет назад
9 лет назад