Ответы
Ответ дал:
0
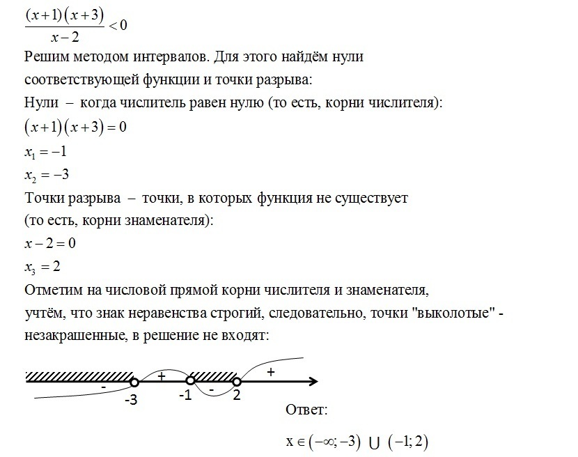
Решение на приложенном изображении.
Приложения:

Вас заинтересует
2 года назад
3 года назад
3 года назад
9 лет назад