• Предмет: Математика
  • Автор: KleinC
  • Вопрос задан 8 лет назад

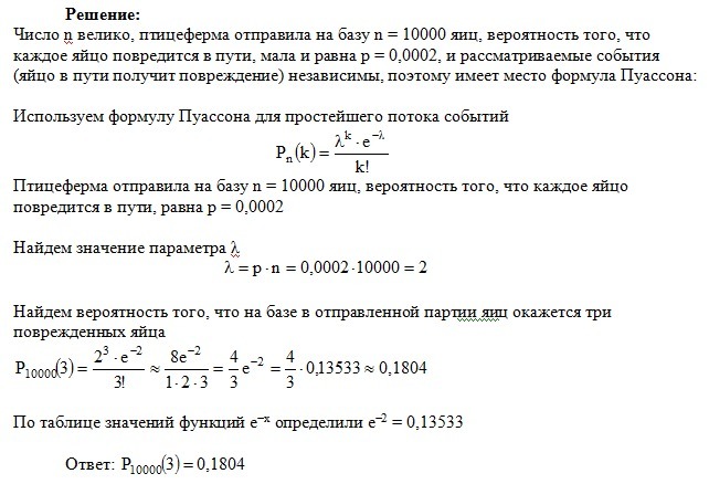
Птицеферма отправила на базу 10000 яиц. Вероятность того, что каж-
дое яйцо повредится в пути, равна 0,0002. Найти вероятность того, что на базе в
отправленной партии яиц окажется три поврежденных яйца

Ответы

Ответ дал: eug20b
0
Решение задачи на фотографии
Приложения:
Вас заинтересует