• Предмет: Математика
  • Автор: Diana88007
  • Вопрос задан 9 лет назад

Решить линейные однородные дифференциальные уравнения второго порядка с постоянным коэффициентом



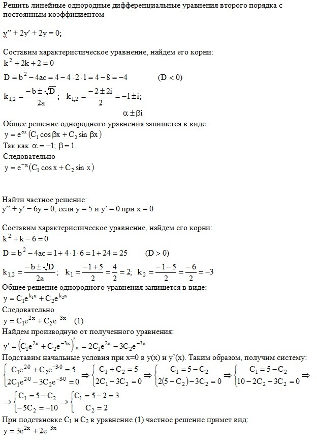
y''+2y'+2y=0;

Найти частное решение :

y''+y'-6y=0 , y=5 и y'=0 при x=0;


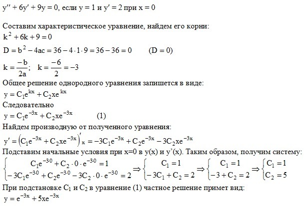
y''+6y'+9y=0 если y=I и y'=2 при x=0;






Ответы

Ответ дал: eug20b
0
Решения дифференциальных уравнений на 2-х фотографиях
Приложения:
Вас заинтересует