Ответы
                                            Ответ дал: 
                                                                                    
                                        
                                            
                                                
                                                
                                                
                                                    0
                                                
                                            
                                        
                                    
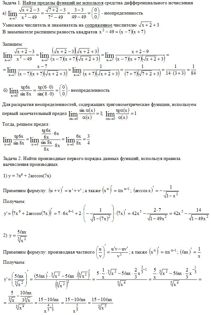
                                        Решения заданий на фотографии
                                    
                                                Приложения:
                    
                            
                                            Ответ дал: 
                                                                                    
                                        
                                            
                                                
                                                
                                                
                                                    0
                                                
                                            
                                        
                                    
                                        Спасибочки огромнейшее))
                                    
                                        
                                        
                                Вас заинтересует
                
                        2 года назад
                    
                
                        2 года назад
                    
                
                        3 года назад
                    
                
                        3 года назад
                    
                
                        9 лет назад