• Предмет: Алгебра
  • Автор: nesk1008
  • Вопрос задан 8 лет назад

решите интеграл
срочнооооо(((

Приложения:

Ответы

Ответ дал: eug20b
0
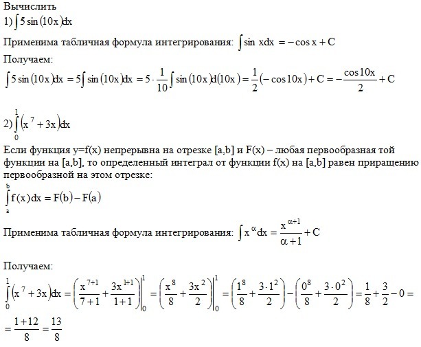
Решения на фотографии
Приложения:
Вас заинтересует