• Предмет: Математика
  • Автор: lesya12341
  • Вопрос задан 8 лет назад

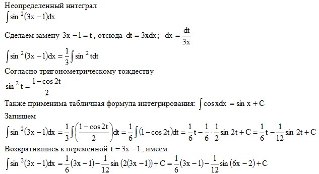
интеграл
 { sin}^{2} (3x - 1)dx
Помогите пожалуйста!!!!

Ответы

Ответ дал: eug20b
0
Решение неопределенного интеграла
Приложения:
Вас заинтересует