• Предмет: Алгебра
  • Автор: lerakuzmina210600op
  • Вопрос задан 8 лет назад

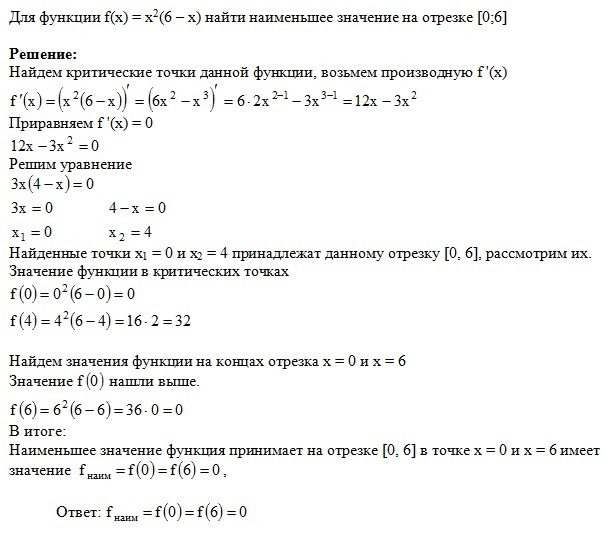
для функции f(x)=x^2*(6-x) найти наименьшее значение на отрезке [0;6]

Ответы

Ответ дал: eug20b
0
Решение на фотографии
Приложения:
Вас заинтересует