• Предмет: Алгебра
  • Автор: 12072002gbgfbfgb
  • Вопрос задан 8 лет назад

При каких значениях параметра а уравнение (√х – a)(4x - 9) = 0 имеет
единственное решение?

Ответы

Ответ дал: dtnth
0
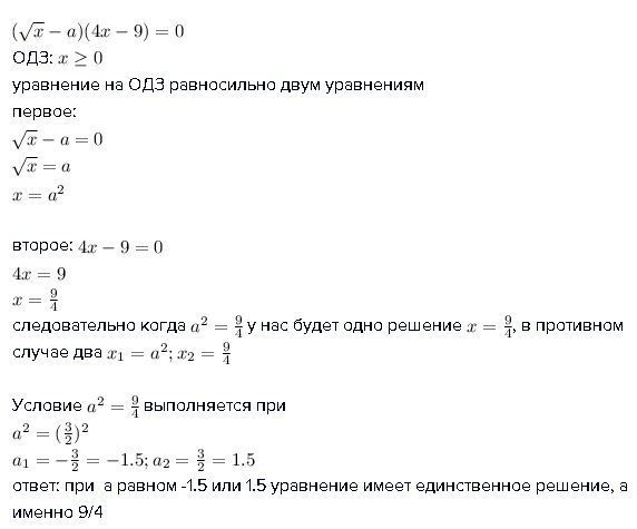
(sqrt{x}-a)(4x-9)=0
ОДЗ:  x geq 0
уравнение на ОДЗ равносильно двум уравнениям 
первое:
sqrt{x}-a=0
sqrt{x}=a
x=a^2
 
второе: 4x-9=0
4x=9
x=frac{9}{4}
следовательно когда a^2=frac{9}{4} у нас будет одно решение x=frac{9}{4}, в противном случае два x_1=a^2;x_2=frac{9}{4}

Условие a^2=frac{9}{4} выполняется при 
a^2=(frac{3}{2})^2
a_1=-frac{3}{2}=-1.5; a_2=frac{3}{2}=1.5
ответ: при  а равном -1.5 или 1.5 уравнение имеет единственное решение, а именно 9/4

Приложения:
Ответ дал: Mirоslаvа
0
Спасибо.
Вас заинтересует