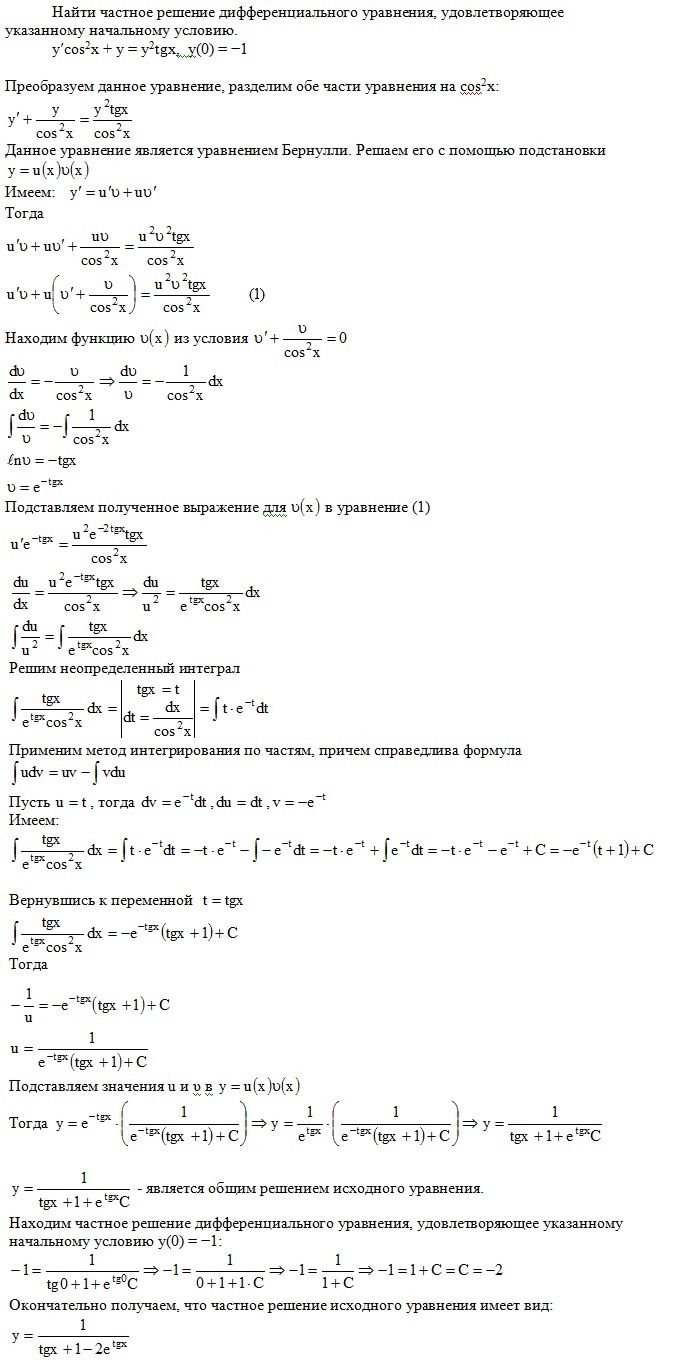
Найти честное решение дифференциального уравнения,удовлетворяющее указанному начальному условию.
Приложения:

Ответы
Ответ дал:
0
Решение на фотографии (нажимаете на фотографию и увеличиваете изображение)
Приложения:

Вас заинтересует
2 года назад
2 года назад
3 года назад
3 года назад
9 лет назад
9 лет назад
9 лет назад