Решите пожалуйста !!!!
Нужно понятное решение!
С пояснениями! Дано,решение!
Заранее огромное спасибо!
Приложения:
Ответы
Ответ дал:
0
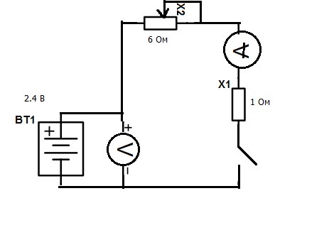
Дано: U = 2.4В, R1 = 6 Ом, R2 = 1 Ом.
Решение: общая нагрузка цепи R = R1 + R2 = 6 + 1 = 7 Ом (формула для последовательно соединенных сопротивлений).
Сила тока I = U/R = 2.4/7 ≈ 0.34 A.
Сила тока в цепи уменьшится, т. к. сопротивление увеличится.
Напряжение на батарее не уменьшится, поскольку внутреннее сопротивление батареи равно нулю (если не оговорено иное).
Решение: общая нагрузка цепи R = R1 + R2 = 6 + 1 = 7 Ом (формула для последовательно соединенных сопротивлений).
Сила тока I = U/R = 2.4/7 ≈ 0.34 A.
Сила тока в цепи уменьшится, т. к. сопротивление увеличится.
Напряжение на батарее не уменьшится, поскольку внутреннее сопротивление батареи равно нулю (если не оговорено иное).
Приложения:
Ответ дал:
0
Скажи пожалуйста, а напряжение не будет равно эдс источника, ведь он подключён клемами к нему
Ответ дал:
0
Под "он" я имела в виду вольтметр
Ответ дал:
0
Булет, конечно. Именно это я имел в виду.
Ответ дал:
0
спасибо)
Вас заинтересует
2 года назад
2 года назад
3 года назад
3 года назад
9 лет назад
10 лет назад