• Предмет: Математика
  • Автор: dimich97
  • Вопрос задан 8 лет назад

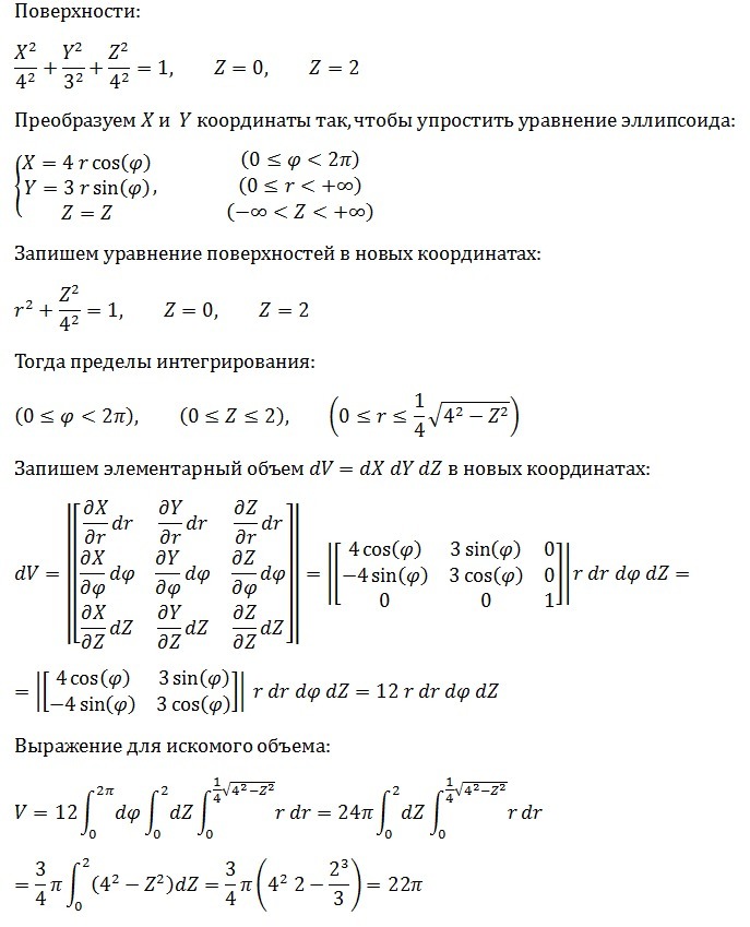
Вычислить объем тела, ограниченного поверхностями

Приложения:

Ответы

Ответ дал: amax777
0
Не знаю, есть у вас какие-то договоренности с преподавателем о том, как именно вам это надо вычислить. Сделал самым привычным для меня способом ( приложена картинка с решением). Удачи =)
Приложения:
Ответ дал: amax777
0
Что-то мне ответ не нравится, как-то он великоват. Еще раз перепроверю
Ответ дал: amax777
0
Теперь все правильно :)
Ответ дал: amax777
0
Лишнюю двойку отловить не мог))
Вас заинтересует