• Предмет: Математика
  • Автор: парень8
  • Вопрос задан 8 лет назад

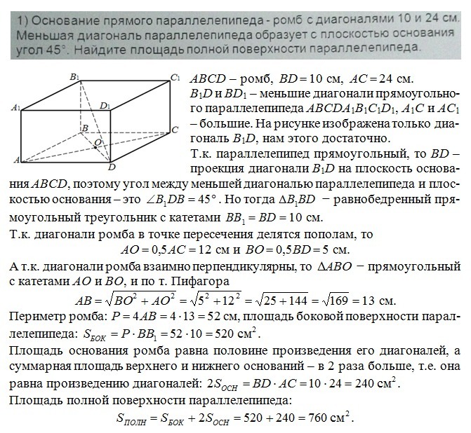
Решите плиз две задачи

Приложения:

Ответы

Ответ дал: SergFlint
0
Решения в двух приложениях.
Приложения:
Вас заинтересует