• Предмет: Алгебра
  • Автор: nurasatre8
  • Вопрос задан 8 лет назад

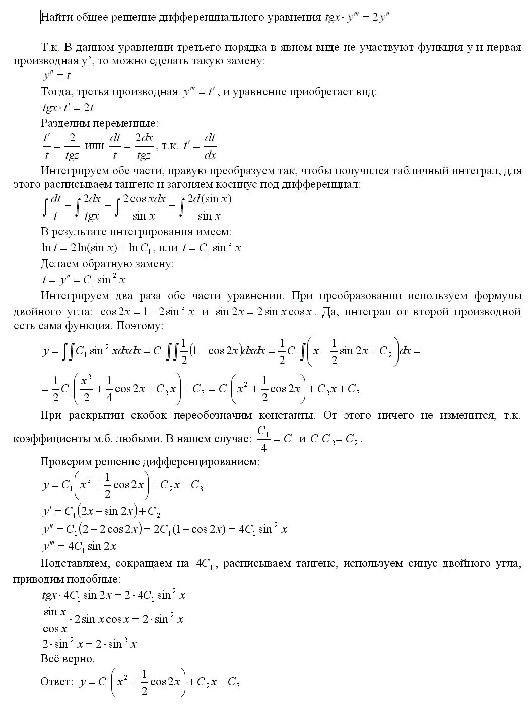
найти общее решение дифференциального уравнения tgx*y"'=2y"

Ответы

Ответ дал: AssignFile
0
Решение в прикреплённом файле.
Приложения:
Вас заинтересует