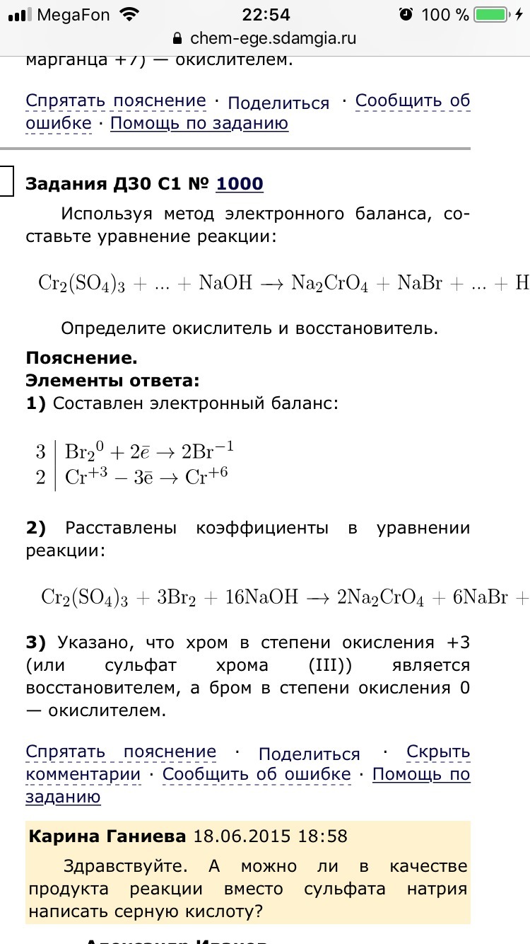
Срочно, пожалуйста, скажите, почему здесь в электронном балансе у хрома нет 2 перед ним, если в соли Cr2(SO4)3 у него есть индекс 2?
Почему Cr(+3), а не 2Cr(+3)?
Приложения:

Ответы
Ответ дал:
0
потому что они будут уравняться если в левой части коэффициент 2 а в правой тогда обязательно должна быть индекс 2,но в данных т.к его нету ,мы не ставим его и в левой части , (как бы коэффициент в ЭБ ставят чтобы уравнять с другой частью у которого есть индекс. вот допустим Br2+2e-->Br (здесь т.к в левой части дано было индекс 2 и чтобы уравнять обе части необходимо ставить коэффициент 2 перед бромом в правой части (br2+2e-->2br)
а там у тебя хром итак уравнена в уравнении вот почему нет необходимости его писать в ЭБ (в левой части стоит индекс 2,а в правой общий коэффициент 2, стоящий перед натрием принадлежит всем веществам 2na2cro4 , и судя по этому у нас в обеих частях хром приравнены ) и конечно же как я в выше написала нет необходимости опять же приравнивать)))
а там у тебя хром итак уравнена в уравнении вот почему нет необходимости его писать в ЭБ (в левой части стоит индекс 2,а в правой общий коэффициент 2, стоящий перед натрием принадлежит всем веществам 2na2cro4 , и судя по этому у нас в обеих частях хром приравнены ) и конечно же как я в выше написала нет необходимости опять же приравнивать)))
Вас заинтересует
2 года назад
3 года назад
3 года назад
9 лет назад