Помогите с блок-схемой.
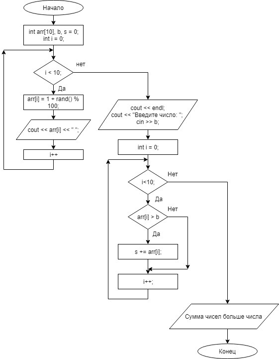
#include
using namespace std;
int main() {
setlocale(0,"");
int arr[10],b,s=0;
for (int i = 0; i < 10; i++) {
arr[i] = 1 + rand() % 100;
cout « arr[i] « " ";
}
cout « endl;
cout « "Введите число: "; cin » b;
for (int i = 0; i < 10; i++) {
if (arr[i] > b)
s += arr[i];
}
cout « "Cумма чисел больше числа " « b « " = " « s « endl;
system("pause");
return 0;
}
Ответы
Ответ дал:
0
Строил по коду, должно быть так
Приложения:

Ответ дал:
0
Спасибо огромное
Вас заинтересует
3 года назад
9 лет назад
9 лет назад
9 лет назад
9 лет назад