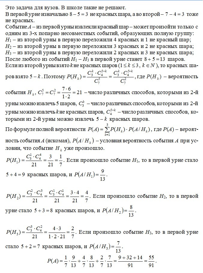
В первой урне содержится 8 шаров, из них 5 красных; во второй урне 7 шаров, из них 4 красных. Из второй урны в первую переложили 5 шаров, а затем из первой урны наудачу извлекли один шар. Найти вероятность того, что извлекли красный шар.
Ответы
Ответ дал:
0
Решение в приложении.
Приложения:

Вас заинтересует
2 года назад
2 года назад
3 года назад
9 лет назад
9 лет назад