• Предмет: Информатика
  • Автор: artemartemov91pa1pe3
  • Вопрос задан 8 лет назад

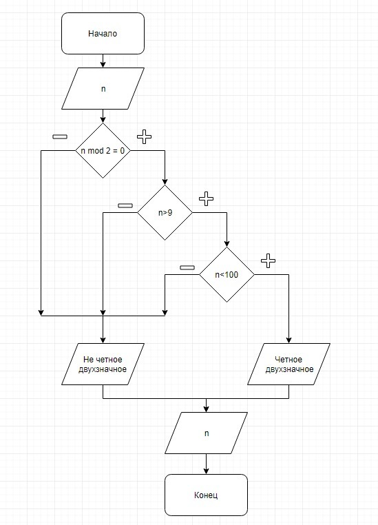
По данной программе (pascalABC) составить блок схему

Приложения:

Ответы

Ответ дал: marataglyamov
0
.............................................
Приложения:
Вас заинтересует