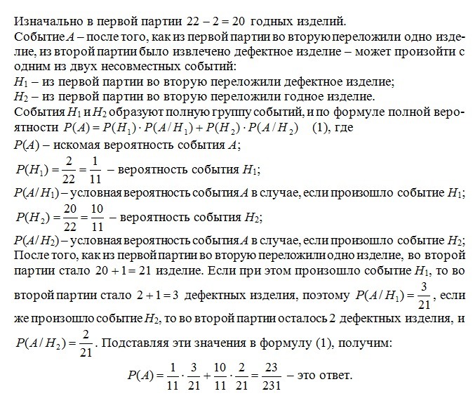
Є дві партії виробів(22 і 20 штук),причому в кожній партії по два вироби дефектні.Із першої партії в другу навмання переклали один виріб,а потім з другої теж навмання вийняли виріб.Знайти ймовірність того,що він дефектний
Ответы
Ответ дал:
0
Решение в приложении.
Приложения:

Вас заинтересует
2 года назад
2 года назад
3 года назад
3 года назад
9 лет назад
9 лет назад