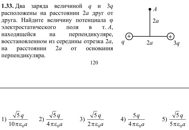
Два заряда величиной q и 3 q расположены на расстоянии 2 а друг от друга. Найдите величину потенциала φ электростатического поля в т. А , находящейся на перпендикуляре, восстановленном из середины отрезка 2 а , на расстоянии 2 а от основания перпендикуляра
Приложения:

Ответы
Ответ дал:
0
¤f=(Q1^2-q^2)^1/2
:^^(
:^^(
Вас заинтересует
2 года назад
3 года назад
3 года назад
9 лет назад
9 лет назад
9 лет назад