• Предмет: Математика
  • Автор: sadfff2222222
  • Вопрос задан 8 лет назад

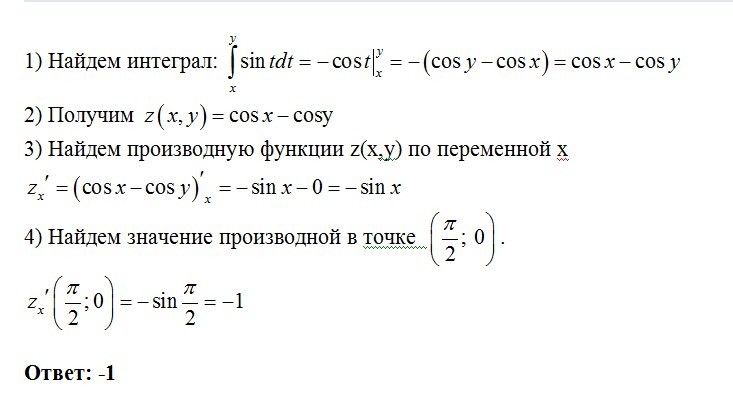
Интеграл и производная

Приложения:

Ответы

Ответ дал: justcall
0
Решение во вложении.
Приложения:
Вас заинтересует