Ответы
Ответ дал:
0
1.
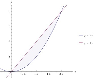
y=x² y=2x S-?
x²=2x
x²-2x=0
x*(x-2)=0
x₁=0 x₂=2
S=₀∫²(2x-x²)dx=(x²-x³/3) ₀|²=2²-2³/3=4-8/3=4-2²/₃=1¹/₃.
Ответ: S≈1,333 кв.ед.
2.
y=2x² y=0 x=-1
2x²=0 |÷2
x²=0
x=0
V=π₋₁∫⁰(2x²-0)²dx=π₋₁∫⁰4x⁴dx=π*4*x⁵/5 ₋₁|⁰=π*(0-4*(-1)⁵/5)=π*4/5=0,8*π.
Ответ: V≈2,513 куб. ед.
y=x² y=2x S-?
x²=2x
x²-2x=0
x*(x-2)=0
x₁=0 x₂=2
S=₀∫²(2x-x²)dx=(x²-x³/3) ₀|²=2²-2³/3=4-8/3=4-2²/₃=1¹/₃.
Ответ: S≈1,333 кв.ед.
2.
y=2x² y=0 x=-1
2x²=0 |÷2
x²=0
x=0
V=π₋₁∫⁰(2x²-0)²dx=π₋₁∫⁰4x⁴dx=π*4*x⁵/5 ₋₁|⁰=π*(0-4*(-1)⁵/5)=π*4/5=0,8*π.
Ответ: V≈2,513 куб. ед.
Приложения:
Вас заинтересует
2 года назад
2 года назад
3 года назад
3 года назад
10 лет назад