• Предмет: Геометрия
  • Автор: Yandere1
  • Вопрос задан 8 лет назад

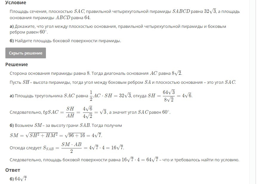
Егэ математика профиль (задание 14). ПОМОГИТЕ С ПОСЛЕДНИМ ДЕЙСТВИЕМ РАЗОБРАТЬСЯ!))

Почему сторона AB вдруг стала равняться 4?
В правильной четырехугольной пирамиде лежит квадрат. Значит, из площади основания ABCD =a^2=64 сторона квадрата равна a= корень из 64=8

Приложения:

Ответы

Ответ дал: danny2001
0
Запись (sm*ab)/2 можно представить как sm* (ab/2), где sm=4sqrt7, ab=8, ab/2=4
Вас заинтересует