• Предмет: Математика
  • Автор: specificquartzpb8qda
  • Вопрос задан 8 лет назад

Подскажите пожалуйста что за формула используется.
Понятно, что там название написано, но могли бы вы объяснить её.

Приложения:

Ответы

Ответ дал: VоЛk
0
Смотри.Этот квадрат разделили на треугольники и применили тот факт,что квадрат гипотенузы равен сумме квадратов катетов)
Приложения:
Ответ дал: specificquartzpb8qda
0
Спасибо
Ответ дал: VоЛk
0
Удачи в учебе))))
Ответ дал: specificquartzpb8qda
0
Спасибо) Правда я сейчас ещё вопрос задавать буду =D
Ответ дал: VоЛk
0
Я отвечу,но немного позже,через мин 10-15)
Ответ дал: specificquartzpb8qda
0
Окей
Ответ дал: LFP
0

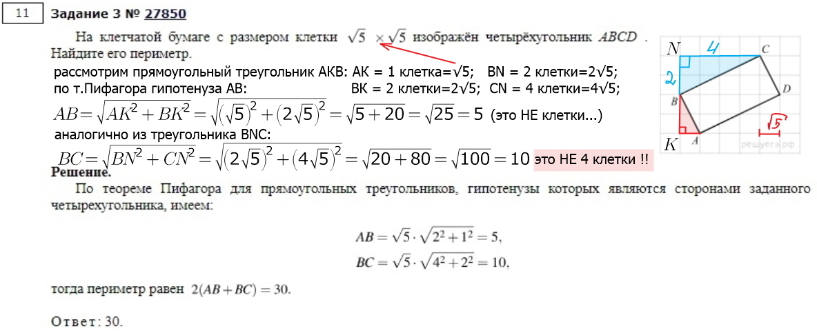
неверно следующее: "АВ длиной 2 клетки, ВС длиной 4 клетки"

по линиям сетки строим прямоугольные треугольники,

в которых искомые стороны будут гипотенузами...

Приложения:
Ответ дал: specificquartzpb8qda
0
Ох, и вам спасибо тоже)
Вас заинтересует