• Предмет: Математика
  • Автор: anonimov464
  • Вопрос задан 8 лет назад

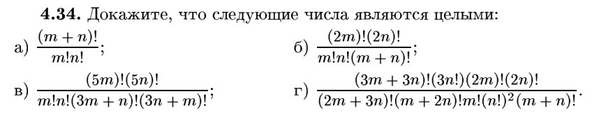
Помогите с олимпиадной задачей

Приложения:

Ответы

Ответ дал: ArmLord
0

n! / ((n-m)*m!) это формула сочетания m из n и оно целое число


в примере a) получучатся выборку m элементов из m+n, или n элементов из m+n, вппрчем они равные․ И результат целое число



Вас заинтересует