• Предмет: Математика
  • Автор: lalalala1234
  • Вопрос задан 8 лет назад

10(2x+1)^(4)-30(2x+1)^(2)-40 = 0
Найти x, и объяснить как

Ответы

Ответ дал: Аноним
0

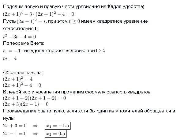
Поделим левую и правую части уравнения на 10(для удобства)

 (2x+1)^4-3cdot(2x+1)^2-4=0

Пусть  (2x+1)^2=t , при этом  tgeq 0 имеем квадратное уравнение относительно t:

 t^2-3t-4=0

По теореме Виета:

 t_1=-1 - не удовлетворяет условию при t ≥ 0

 t_2=4


Обратная замена:

 (2x+1)^2=4\ (2x+1)^2-4=0

В левой части уравнения применим формулу разность квадратов

 (2x+1+2)(2x+1-2)=0\ (2x+3)(2x-1)=0

Произведение равно нулю, если хотя бы один из множителей обращается в нуль:

 2x+3=0~~~Rightarrow~~~ boxed{x_1=-1.5}\ 2x-1=0~~~Rightarrow~~~ boxed{x_2=0.5}

Приложения:
Вас заинтересует