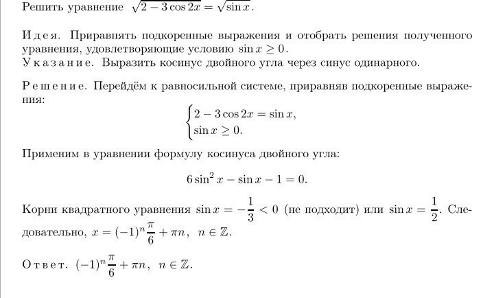
объясните пожалуйста
1) Почему мы не рассматриваем одз левого корня
2) можно ли записать в ответе
p/6+2pn
5p/6+2p
если да, то как можно это преобразовать
Приложения:

Ответы
Ответ дал:
0
1) в самой системе уже "сидит" ОДЗ. Мы выбираем одно из подкоренных выражений, удобнее sinx и показываем, что оно больше равно 0. И приравниваем ко второму подкоренному выражению. Если одно больше, то второе никак уже не может быть меньше 0. Этого достаточно.
2) те корни, которые вы написали это только 2 корня из большого их множества, а остальные? В ответе указываем общий вид. Под n можно подставить сколько угодно чисел и корней будет сколько угодно.
Ответ дал:
0
преобразовать так: если n-четное, то (-1) в четной степени=1 и получим pi/6 + pi*(четное число) = pi/6 + pi*2k
Ответ дал:
0
спасибо
Ответ дал:
0
если n-НЕчетное, то (-1) в НЕчетной степени=-1 и получим -pi/6 + pi*(НЕчетное число) = -pi/6 + pi*(2k+1) = -pi/6 + pi + pi*2k = 5pi/6 + pi*2k
Ответ дал:
0
спасибо
Ответ дал:
0
А да, я прочла первый корень у вас без n. То что в решении данного уравнения, это, как говорится, два в одном. Я думаю, что вы уже поняли, что это одно и то же. В ЕГЕ встречались ответы, записанные и в общем виде.
Вас заинтересует
2 года назад
3 года назад
9 лет назад
9 лет назад
9 лет назад