• Предмет: Математика
  • Автор: nastyasherlok
  • Вопрос задан 8 лет назад

Помогите решить систему, пожалуйста

Приложения:

Ответы

Ответ дал: Regent1828
0

{ 5x = 4y

{ 1/x - 1/y = 2             ОДЗ: х ≠ 0; у ≠ 0


{ x = 4y/5

{ 5/4y - 1/y = 2


1/4y = 2

4y = 1/2

y = 1/8                x = 4/8 : 5 = 1/10


Ответ:  {1/10; 1/8}

Ответ дал: nastyasherlok
0
Спасибо большое
Ответ дал: Regent1828
0
Да не за что..)) Обращайтесь.
Ответ дал: Аноним
0

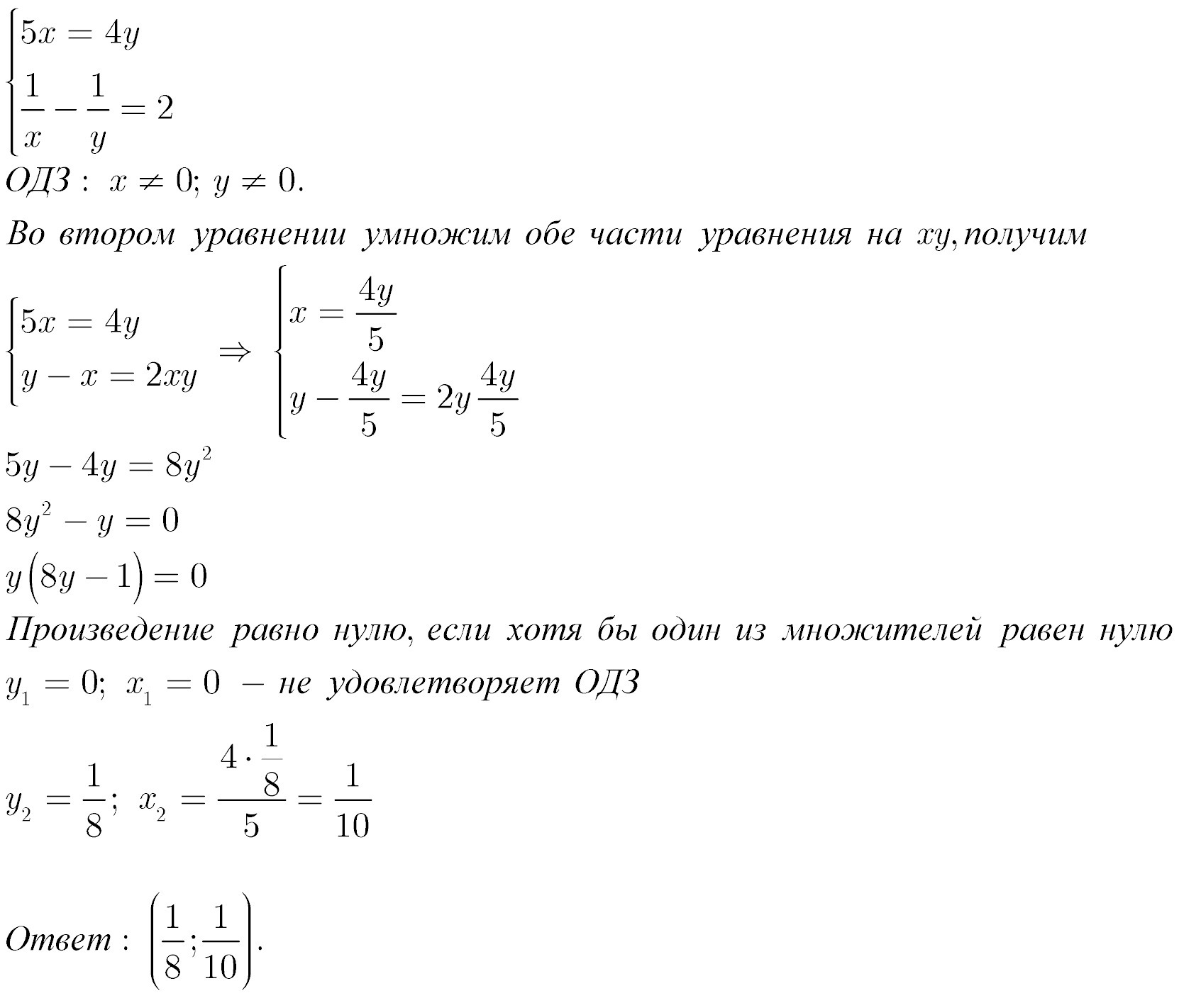
Решение смотрите во вложении..

Приложения:
Вас заинтересует