• Предмет: Математика
  • Автор: smdreamouzcbc
  • Вопрос задан 8 лет назад

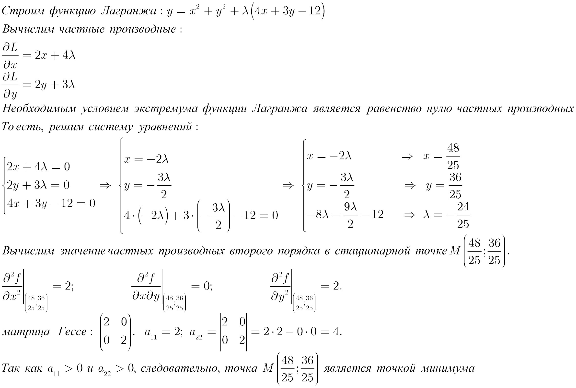
найти экстремум функции Z=x^2+y^2 при условии -x/3+y/4=1

Ответы

Ответ дал: Аноним
0

Решение смотрите во вложении...

Приложения:
Вас заинтересует