• Предмет: Математика
  • Автор: smdreamouzcbc
  • Вопрос задан 8 лет назад

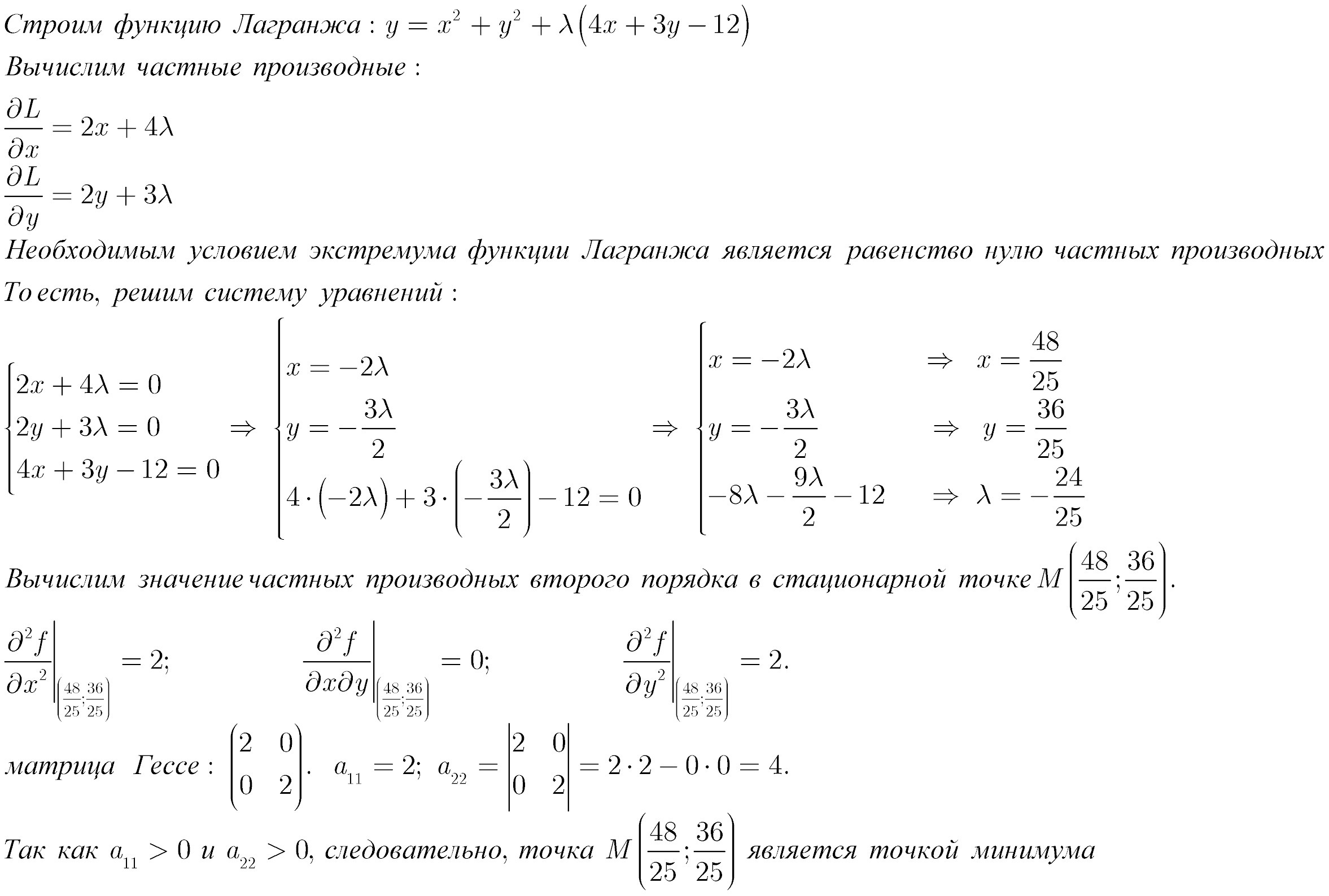
Найти экстремум функции Z=x^2+y^2 при условии -x/3+y/4=1/ используя функцию Логранжа

Ответы

Ответ дал: Аноним
0

Решение смотрите на фотографии

Приложения:
Вас заинтересует