• Предмет: Математика
  • Автор: ЮкиНайк
  • Вопрос задан 8 лет назад

Решите уравнение
(Показательные уравнения и неравенства)

Приложения:

Ответы

Ответ дал: wejde
0

2^(2x+1)+2^(x+2)-16=0

2^(2x)*2+2^(x)*2^2-16=0

2*(2^x)^2+4*2^(x)-16=0

2^x=m, m>0

2m²+4m-16=0/:2

m²+2m-8=0

D=2²-4*(-8)=4+32=36=6²

m=(-2+6)/2=4/2=2

m=(-2-6)/2=-8/2=-4<0 - посторонний корень

2^x=2

x=1

Ответ: x=1

Ответ дал: Аноним
0

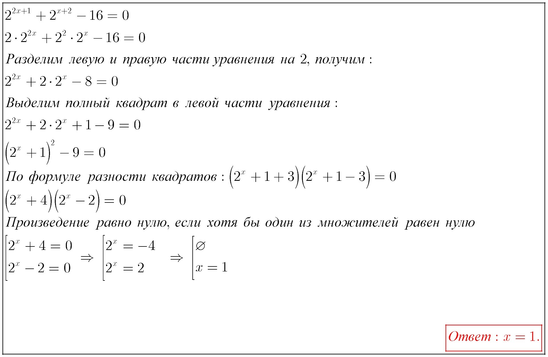
Предоставляю альтернативное решение :)

Приложения:
Вас заинтересует