• Предмет: Математика
  • Автор: be11a99
  • Вопрос задан 8 лет назад

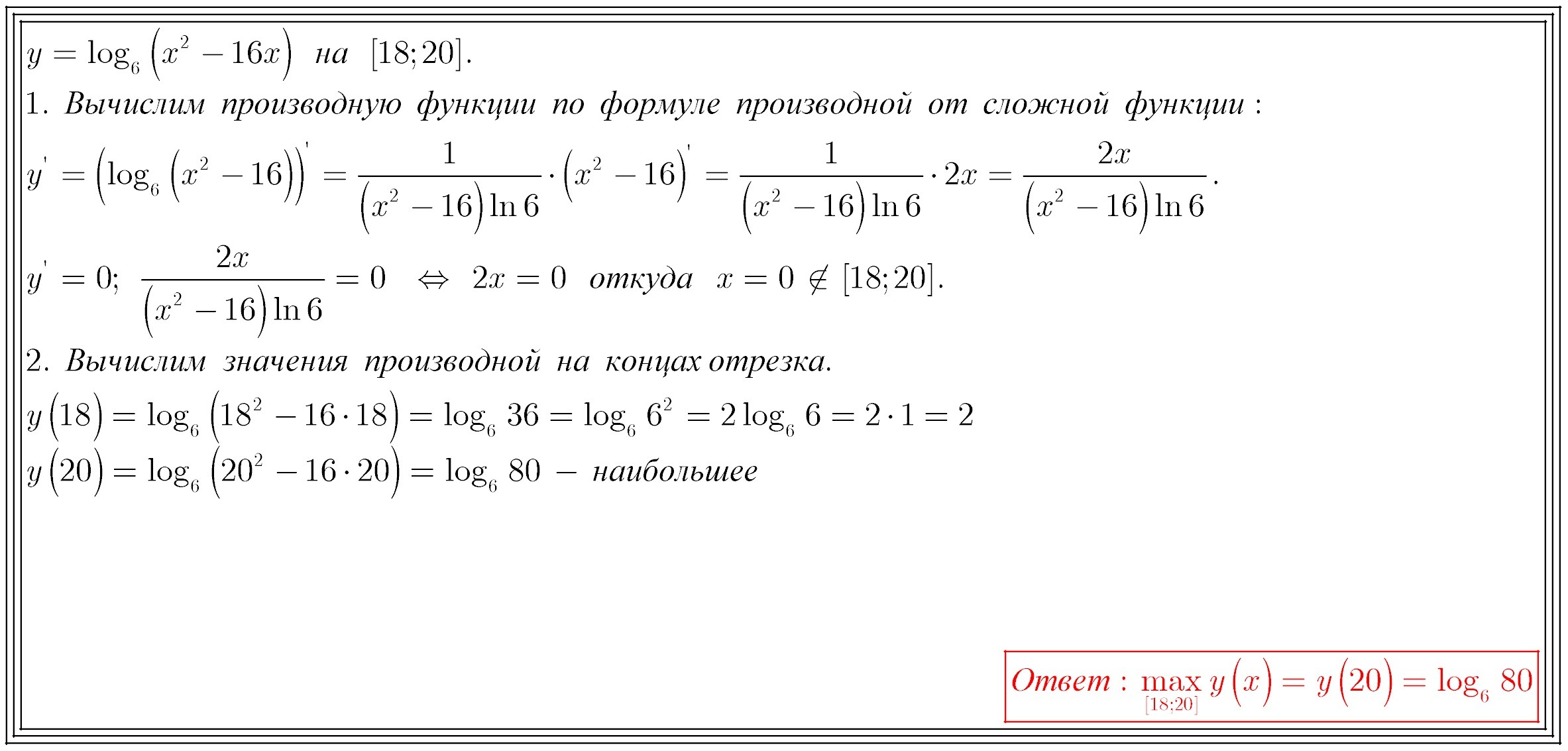
Найдите наибольшее значение функции y= log по основанию 6 (x^2 - 16x) на отрезке [18;20]

Ответы

Ответ дал: Аноним
0

решение смотрите на фотографии

Приложения:
Вас заинтересует