Ответы
Ответ дал:
0
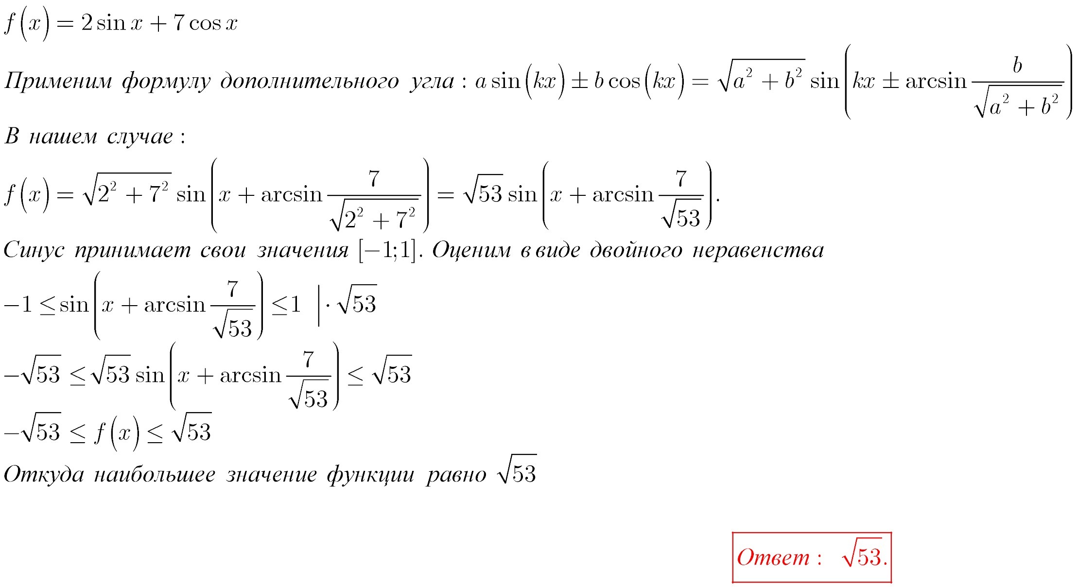
Решение смотрите на фотке.
Приложения:

Вас заинтересует
2 года назад
2 года назад
3 года назад
9 лет назад
9 лет назад
9 лет назад