• Предмет: Математика
  • Автор: Yukki1337
  • Вопрос задан 8 лет назад

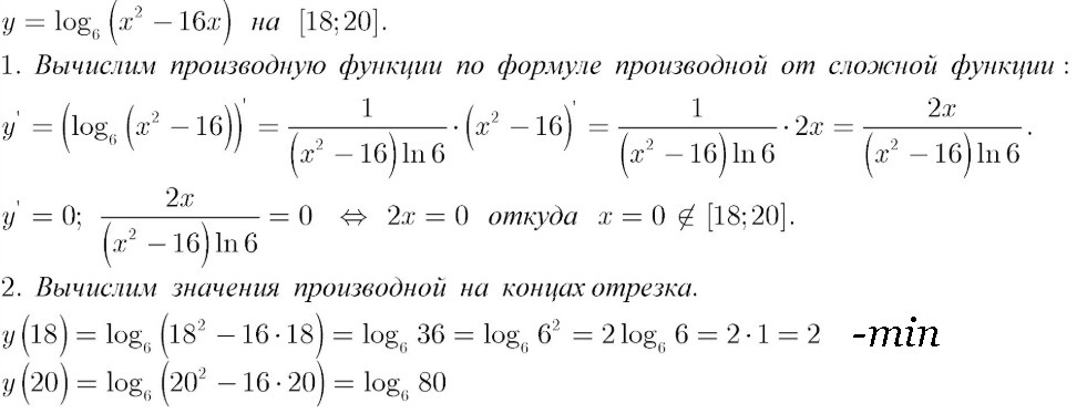
Найдите точку, в которой функция принимает наименьшее значение на отрезке

Приложения:

Ответы

Ответ дал: Аноним
0

Решение смотрите во вложении

Приложения:
Вас заинтересует